孟庆楠(东北师范大学教育学部)、郑君(北华大学第一临床医学院)
在2016年的全国高校思想政治工作会议上,习近平特别强调了思想政治教育的重要现实意义和实现途径,特别强调高校课堂教学这一主渠道,发挥课堂教学的教育价值,各门课程都要“守好一段渠,种好责任田”,提升思想政治教育的针对性和亲和力,促进思想政治理论课与高校各类课程形成协同效应,同向同行满足学生成长发展的需求和期待。2017年12月,教育部印发了《高校思想政治工作质量提升工程实施纲要》,高校要落实立德树人的教育目标,就要推动以“课程思政”为目标的课堂教学改革,把思想政治教育工作渗透在高等教育全过程,将高校各类课程中蕴含的思想政治教育元素与思想政治教育功能共同融入课堂教学环节,在实现课程思想引领与知识传授统一的基础上,发挥思想政治教育的全程育人、全方位育人功能。
“课程思政”的实质是一种课程观。课程是落实立德树人教育目标的重要载体,学校课程是国家意志和教育理念转化为学校具体教育思想和办学理念的缩影。高校思想政治理论课以及各类课程都可以也应该成为大学生思想政治教育的主要抓手和重要渠道,整合各类课程中的思想政治教育元素和功能成为高校深化课程发展的重要生长点。
一、“课程思政”的价值取向
思想政治教育是一种特殊的教育活动,既承担着满足个体的精神需要,关心、培养从而实现人的全面发展,同时通过思想凝聚力量,推进共识,实现最大程度的社会整合。从思想政治教育的内在属性来看,个体价值与社会价值共同构成了思想政治教育的基本价值属性。“课程思政”是一种课程观,“课程承载思政”,“思政寓于课程”。高校思想政治教育工作渗透在教育和实践的各个层面,深入挖掘高校各级课程、各类课程的思想政治教育元素与功能,确保课程实现知识传授与价值引领的双向互动,实现从“思政课程”到“课程思政”的价值转化。
(一)多元主义教育价值观
系统提出多元主义价值观的学者是加拿大哲学家柯希(V Cauthy)。柯希认为,多元主义既是一种状态,也是一种能力。在坚持基本真理和原则的状态下,多元主义教育可以培养人们设身处地地去充分理解、减少对待事物的片面性的能力。“国际理解教育”(education for international understanding)是联合国教科文组织及其他国际组织长期所倡导的一项重要议题,通过在所有阶段、所有形态的教育中,渗透多元主义价值观,运用国际侧面以及世界性的观点,培养具有多元主义价值观的公民,使“每一个人准备着参与自己所归属的社会、国家和全球种种问题的解决。”
因此,多元主义教育价值观的教育本质是实现学生民族性与国际性的有机统一。主要体现在:第一,多元主义教育价值观以平等为前提。能够平等地看待各国、各民族的文化差异,具有在相互理解、求同存异基础上进行分享与交流的能力;第二,多元主义教育价值观以尊重为基础。能够尊重各国不同的文化体系,尊重具有不同价值观的群体与个人,具有尊重自由的能力;第三,多元主义教育价值观以合作为落脚点。能够认同本民族文化体系,形成强烈的民族自豪感和认同感,坚定地文化自觉和文化自信,由此开展文化交流、合作与共享。
多元主义教育价值观转化到课程领域中,对“课程思政”的具体要求体现在:课程理念上,无论是专业课、通识教育课还是思想政治理论课都要突破知识的分裂性和非此即彼的思维框架,应体现和平、人权、民主和全球化的教育理念,这是整个“课程思政”体系的灵魂;课程开发上,强调合作,要形成思想政治教育的合力,鼓励引进别国优秀的课程开发经验;课程内容上,选择的内容可以从不同文化视角组织教学,同时将研究成果融入课堂教学内容,使学生准确、全面了解中国的发展,世界的发展。
(二)主体教育观
如何恰当处理科学世界与生活世界的关系?主体教育观走进了人们的视野。主体教育观一是指教育的对象——人的主体性。“人之为人”的基本属性就是主体性的体现。在教育中,首要任务就是激发、培养人的主体意识和主体属性。哲学家胡塞尔(E Husserl)认为,人与人主体间的交往是“交互主体的关系”。教师和学生作为教育过程中的两大主体,通过教育互动形成了共同体,也就是交互主体的关系。任何一方失去了主体地位,交互主体的关系便不复存在,教育就毫无意义可言。由此,在“交互主体”的过程中,师生之间通过持续不断的“交互活动”达成“主体性”,最终实现主体教育观的目标指向。二是指教育的功能——社会主体性。社会的全面发展离不开经济、政治、文化以及社会、生态环境的共同发展,教育作为社会发展的重要环节,理应发挥其社会功能。即不只要适应社会生活,更要主体参与式回归社会,对社会生活进行持续的批判与超越。
在教育领域中,主体教育观提倡培养个体在生活世界中的判断能力。回归生活、基于生活是对社会进行批判与超越的前提,体现在高校“课程思政”课程体系中。课程目标上,创设生活情境,培养个体学会生存、学会合作、学会理解,具备自主性与社会性的特征,能够融入社会生活中并且独立自主的健康发展;课程内容上,从“课程生态学”理论出发,在学校课程体系中,重视学校、家庭以及社会中涉及的思想政治教育元素,促成多方教育的内在整合与相互作用。
(三)个性发展观
马克思认为人的基本属性是一个持续终生的过程,人的社会化是持续的、永无止境的、完善的过程。在社会发展过程中,一切人的自由发展的前提是每个人的自由、充分发展。因此,个人的个性发展程度是判断一个社会发展程度的基本标志。
基于个性发展观的要求,课程改革的重要价值取向之一就是培养个体的个性发展。个体的个性发展是指个体个性与社会性的有机统一。联合国教科文组织在《学会生存》中指出,人类发展的目的在于使人日臻完善;使人格丰富多彩;使人能够承担多重角色赋予的不同责任。教育的根本目的是培养兼具个性与社会性的健全人格,而这也是人类全面发展的最终指向。从教育的角度来理解个性发展,主要体现在:第一,个体的个性是一个综合体,众多品质特征构成了个性的整体。创造力、想象力、创新力都是个性系统的重要组成部分;第二,个体的个性是独一无二的。由于个体对接受教育的不同理解,个体形成的认知能力、判断能力以及价值选择等是具体的、是特殊的,面对人生的各种不同情况,个体有能力做出判断与选择;第三,个性发展是个人与社会的内在统一,因此个体的个性发展推动了社会的发展。“课程思政”通过挖掘并运用各类课程中蕴含的思想政治教育元素和思想政治教育功能,促使个体在教育过程中形成具体的、稳定的价值选择与判断能力,以个体的发展推动社会的发展。
二、“课程思政”的目标追求
高校思想政治教育的主阵地是思想政治理论课,但从教育的规律、思想政治教育的规律以及学生成长的规律来看,高校哲学社会科学课、公共基础课以及自然科学课,也具有以文化人、以文育人的功能。“课程思政”将“思政课程”的育人功能由“点”到“面”,形成了高校全课程育人的“大思政”格局。因此,思想引领与知识传授的统一构成了“课程思政”的课程目标。
2014年至今,上海市各高校积极探索并实施“课程思政”课程改革。2017年上海市教委发布《关于推进上海高校“课程思政”教育教学改革试点工作的通知》,通知指出,通过高校课程深化改革发挥课程的思想政治教育育人功能,推广“中国系列”课程建设,加强综合素养课程建设,深化思想政治理论课改革。由于高等教育中各类课程的具体目标具有特殊指向性,本研究从“课程思政”视角出发,基于“大思政”格局来分析、阐述由思想政治理论课、综合素养课程以及专业教育课程构成的三位一体的“课程思政”体系目标追求。
(一)政治认同
政治认同是思想政治教育的首要前提。政治认同,即对中国共产党领导的中国特色社会主义道路、中国特色社会主义理论体系以及中国特色社会主义制度的高度认同,其中对中国共产党的政治认同是核心。具体来说,就是对社会主义核心价值观的政治认同、对中华优秀传统文化的政治认同以及对中国梦的政治认同。大学生的政治认同素养,就是他们创造美好生活的价值追求,就是有理想、有信仰的中国公民。
政治认同的另一个重要方面就是文化认同。2017年国务院发布了《关于实施中华优秀传统文化传承发展工程的意见》,意见提出中华民族优秀传统文化要全方位融入思想政治教育,各学段设置相应课程,根据一体化原则要求,课程培养各学段学生的文化认同,传承中华优秀传统文化的核心思想理念,弘扬中华人文精神,坚守中华文化立场,培育文化自觉和文化自信,实现全方位政治认同。
解决学生的思想困惑是思想政治教育的首要任务。培养学生的政治认同素养,要选择正确的价值维度。比如在率先试点的上海高校,通过“基于学生,面向学生,走进学生”的教学新形势,“直击”大学生在社会主义核心价值观教育中遇到的思想困惑与实际问题,推出以社会主义核心价值观为主题的“超级大课堂”。课堂上,教师、专家、学生面对面直接交流讨论,“问题来自学生,声音来自一线,点评来自权威”,新颖的课堂互动方式受到了学生的喜爱,增强了思想政治教育的针对性与有效性。
(二)科学精神
科学精神是思想政治教育的重要保障。科学精神,即个体在认识世界和改造世界的过程中,不仅能够坚持马克思主义的辩证唯物主义观点和历史唯物主义观点,更重要的是能够自觉通过科学的世界观和方法论做出正确的价值判断和价值选择,推动个人成长、社会进步、国家发展和人类文明。当今世界正发生着深刻的社会变革,中国站在历史新高度正以前所未有的速度进行着新时代改革创新,国家的富强将会最大程度地激发人们新思想的产生。大学生的科学精神素养,就是形成并具备科学思维、理性思维以及辩证思维,崇尚科学精神,崇尚正确价值观,有思想、有觉悟的中国公民。
上海高校近年陆续开设的“中国系列”思想政治选修课程,运用鲜活的事例讲述祖国的日新月异,复旦大学的“治国理政”、上海交通大学的“读懂中国”、上海大学的“大国方略”等系列课程,将内容组织由“我”及“公民”,由“公民”及“国家”由“国家”及“世界”,通过讲好中国故事,走好中国道路,引导学生运用马克思主义基本立场认识世界,培养学生从容的大国自信。
(三)法治意识
法治意识是思想政治教育的基本内容。法治意识,即自觉主动地尊法学法守法用法,积极推动社会主义法治国家建设,勇于承担法治责任。依法治国,健全国家治理体系和治理能力是中国特色社会主义发展的制度要求。依法治国的总目标是建立健全中国特色社会主义法治体系,形成科学立法、严格执法、公正司法、全民守法的法治氛围。大学生的法治意识素养,就是以法治意识、法治观念、法治行为助力法治国家建设,努力成为中国特色社会主义法治的自觉遵守者、忠实崇尚者和坚定捍卫者,就是有尊严、有敬畏的中国公民。
2016年教育部颁布了《青少年法治教育大纲》,大纲提出要构建大中小各学段的完整法治教育体系。要求各高校新设法治基础课或公共必修课,法治教育成为高等教育的重要内容。因此,法治教育作为“课程思政”的基本内容,将社会热点问题、法治事件、现实案例等真实事件引入课堂,以专题形式,采取体验式、实践式等教学方式,“讲一处深一处”,全面提高大学生缘事析理、明辨是非、化解矛盾的能力。
(四)公共参与
公共参与是思想政治教育的本质要求。公共参与,即能够直接行使人民当家作主的政治权利和义务,依法、有序地参与社会公共事务,承担社会责任的积极态度和行为。公共参与,是公民依法行使知情权、参与权、监督权等政治权利的直接体现,是人民主体地位彰显的直接表达。真正的公共参与,最大程度地激发公民参与活力与热情,保障公民参与的自由,提高国家立法和政府决策的科学性、民主性。大学生的公共参与素养,就是在法治素养基础上,形成参与意识,践行社会参与,提升公共精神,将“公共参与”成为自觉,就是有担当、有责任的中国公民。
在高校,培养学生的公共参与能力要通过实践教学、社会实践、社团活动、志愿服务等多种形式的体验来培育,真正体验人们当家作主的幸福感,勇于担当社会责任的使命感,将“课程思政”全方位融入高校教学与活动中。
三、“课程思政”的课程转化路径
课程转化(curriculum transformation)最初起源于多元文化教育,通过整合多元文化身份,创设包容的文化环境来促进妇女和少数民族在课程中的代表性。古德莱德等人将课程实施分为五个层级:理念课程(ideological curriculum)、正式课程(formal curriculum)、知觉课程(perceived curriculum)、运作课程(operational curriculum)和经验课程(experiential curriculum)课程转化就是在课程实施这五个层级之间进行的。课程转化是一项复杂的系统工程,是课程改革进程中联结各个阶段的关键。思想政治教育有赖于各类课程育人功能的发挥,如何将各类课程的思想政治教育元素与教学结合,转化为学生的思想政治素养,实现全方位育人。具体来看,可以从课程融入、课程统整以及专题课程三个方面实现转化。
(一)课程融入
课程融入(curriculum infusion)即将新的课程内容或课程理念融入原有课程之中,体现在课程目标、课程内容、课程实施以及课程评价等方面,进而对学生的学习发生作用。“课程思政”就是将思想政治教育元素融入高校思想政治理论课、综合素养课程、专业教育课程的各个环节,最终实现“思政育人”的课程目标。
对于思想政治教育元素的界定是规划课程融入的基本前提。思想政治教育不仅具有意识形态性和政治性,当前,思想政治教育在教育中更多的是指使人明白与觉悟,具备教化功能的一种教育活动。因此,思想政治教育元素从内容上看,是一种精神素质,是能够体现思想政治教育意义的觉悟;从形式上看,思想政治教育元素是一种教化的方式,将理念内化为精神气质、价值情感,外化为行为表现、举止谈吐。因此,思想政治教育元素是思想政治教育系统中的基本要素。
从课程实施的过程来看,通过课程融入,将思想政治教育元素融入高校现有课程之中,可以从课堂教学之中和课堂教学之外两个方面同时进行。
1.思想政治教育元素融入课堂教学之中
课堂教学过程是课程实施的过程,包括课程理念的选择、课程目标的确定、教学方法的选择以及课程评价的效果等方面,将思想政治教育元素贯穿在课程实施全过程,体现在课程理念上,随时关注思想政治教育过程中出现的新情况和新问题,密切关注变化发展着的学生思想实际和生活实际,一切以学生的真实情况为出发点。课程目标上,坚持思想引领与知识传授的有机结合。课程的重要功能就是育人,因此任何一门课程都能也应该深入挖掘其思想引领、价值选择的表达,更重要的是引发情感与态度的共鸣,注重“术”与“道”的结合。教学方法上,选择恰当、合适的教学方法会达到事半功倍的效果。学习进阶理论指出了学习过程中,学生对学习内容的思考、理解和实践是逐步发展、逐步完善的,并具体揭示了学生在不同阶段是如何理解、掌握学习内容的。因此,根据学习进阶理论,选择教学方法既要考虑教学内容的要求,又要从学生思想状况的实际出发,同时,社会的发展丰富了选择的范围,如上海大学开设的“创新中国”课程采用直播教学,并配备课后网络论坛互动解答学生疑问,方便学生交流讨论。
2.思想政治教育元素融入课堂教学之外
课堂教学的结束不意味着教育活动的终结,每门课的课时有限度,教学时间有限度,但真正的教育应该贯穿在教育、贯穿于个体成长与发展的全过程。除了课堂教学,学生所处的客观环境、家庭背景、人际关系、网络环境等这些隐性思想政治教育元素,也是高校思想政治教育必须关注的重要部分。作为重要的隐性教育资源,尤其要重视高校校园文化建设。校园文化是校风、学风和学生精神风貌的集中展示和外在表达,因此要在环境布置和基础设施建设上下功夫,体现对学生的人文关怀和历史底蕴。校园实践活动上,可以定期开展“中国系列”校园文化节:如中华优秀传统文化交流——“读经典,讲经典”;“唱民歌,讲民谣”;“传统节日秀才艺”等,社会主义核心价值观学习——主题班会;党员宣讲;演讲比赛等。通过亲身参与、亲自体验感受思想的洗礼。加强互联网等媒体资源的利用,通过QQ、微信等校园网络平台向学生定期推送如《别笑我是思修课》《学习中国》《南航徐川》等以学生喜闻乐见的形式进行思想教育的公众号和文章,同时,设置专门网络平台,将学生身边发生的热点事件、学校及学院新闻和社会热点及时发送到网络平台,充分利用网络开发、即时的特点,引导学生就此展开讨论,发挥舆论的正确价值导向作用。不仅能够为学生网络参与提供载体,而且通过学生的评论能够及时关注并掌握学生的心理动态和思想变化,了解学生的真实想法和思想需求。传播学中有“强生效应”,即在众多舆论声音中,占主导地位的主流声音能够影响其他声音,甚至诱导和同化其他声音。这为思想政治教育提供了有力抓手,借此达到“润物细无声”的隐性思想政治教育效果。
(二)课程统整
课程统整(curriculum integration)就是通过联结或整合将新的教育理念与现有课程统整在一起,将课程要素横向联系或水平组织。通过统整使课程成为更有意义的整体。课程统整是将现有不同学习领域的经验或活动按照一定的原则统合为整体,使各领域的学习按照一定的原则得以关联起来,增加学习的意义性、应用度,也增加学习的效率。教育者往往忽略了综合素养课程、专业教育课程等课程自身的思想政治教育功能,割裂了课程的内在联系,因此,把各类课程中所蕴含的思想政治教育元素与课程内容之间,建立适当的联结,以统合分割所造成的思想教育支离破碎的状态,达到最大的教育积累效果。
根据思想政治教育的特点,我们可以尝试运用故事模式、实在模式进行课程统整。
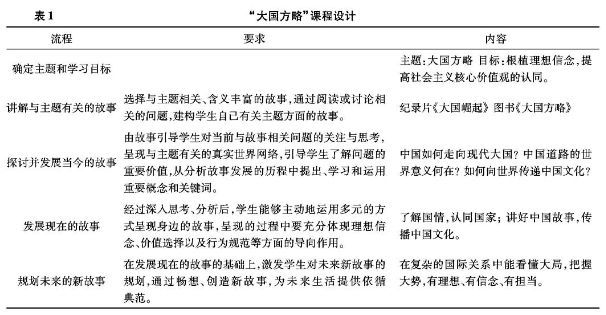
1.故事模式
故事模式在课程内容的组织中常见,也可以作为一种课堂教学方式运用在课程实施中。故事模式分为说故事的模式和德雷克(Drake)的故事模式。说故事的模式是通过故事引出学生个人生活中的现实情境,深入思考后学生由此发展出新的观点。德雷克故事模式是由德雷克等学者提出来的,受神话故事的启迪把故事分为个人层次、文化层次、世界层次和宇宙层次,通过情境脉络设置,将课程中的故事聚焦于个人生活的事件,引发个体由个人层次、文化层次、世界层次到宇宙层次的逐级思考。
运用德雷克故事模式对“大国方略”这一热点问题进行课程设计,如表1:

思想政治教育具有时效性的特点,因此,在教育过程中教师对时事热点的设计可以引入德雷克故事模式,创设情境,使故事可以涉及更广泛的层次,通过课程统整,达到思想引领与知识传递的统一。
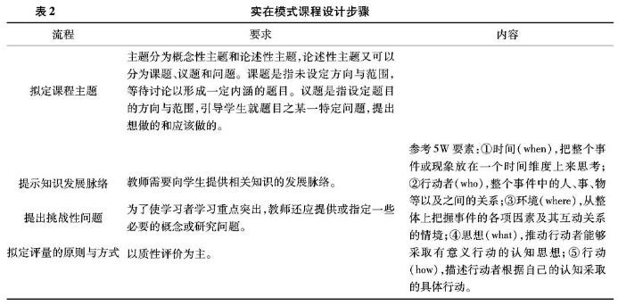
2.实在模式
实在模式是以实在经验为课程主题,运用5W元素进行的一种超学科的课程统整模式。布鲁德(Brady)认为,实在(reality)是指必然发生的、相生或互斥的、某种条件下及不可测的情形下发生的事件或现象。实在经验就是我们生活中的事件或现象,因此,学生在探究身边发生的事件或现象时,要从时间(when)、行动者(who)、环境(where)、思想(what)、行动(how)及他们之间的相互关系来学习与思考,将这5W要素所反映的事件元素组织成自己的概念,最后内化为个体的能力。
实在模式一般遵循以下几个步骤,如表2:

(三)专题课程
专题课程(curriculum specialization)顾名思义,针对某一专项内容或理念引导学生经过学习以及深入探讨而实现有针对性的学习。结合思想政治教育的特殊性,可整合时政热点、社会热点、国家大事等内容,进行专题课程教学改革与实践探索。
课程内容上实现思想政治理论与时事政治内容的有效对接。改变以往专题课程中各个专题内容不相关的情况,根据内容性质,形成一个主体系统。根据系统原理,将整个课程内容系统分为若干相对独立的内容功能模块。在此基础上,引入各功能模块相关的前沿热点问题,让学生不仅能够了解当前热点,也能够掌握系统的知识体系。在内容的选择上,每一个专题都包括经典理论、关键问题和前沿热点等研究内容。如上海高校开设的“治国理政”、“读懂中国”、“大国方略”等系列政治类课程,可以设置政治类专题课程,同时加入马克思主义政治学相关内容,增强思想政治教育的针对性。同时,还可开设“一带一路”、“中国智慧”等文化类专题课程,深入挖掘中华优秀传统文化蕴含的思想观念、人文精神、道德规范,培养文化底蕴,增强文化自信。
教学方法上充分利用互联网等新媒体技术调动学生参与积极性。在以往的教学环节中,教师大都是纯理论授课的方式,学生仅仅对课堂讲解的内容有所了解,而无法解决自身特殊的思想困惑,理论与实践相脱节。因此,在专题课程中,可以充分利用网络多媒体教学,学生可以利用手机随时提出问题,教师可以根据内容回答学生提问,及时解决学生的思想困惑,让思想政治教育真正走进学生内心,寻找思想与行动之间的共鸣。
“课程思政”是高校育人的一项系统工程,发挥思想政治教育与各类课程的学科对话和理论引导,在价值观培养中“同向同行”,使“课程思政”深入人心,是每一位思政工作者面临的新挑战。